杏彩体育
设为杏彩体育
加为收藏
网站地图
登录
学院杏彩体育
杏彩体育概况
杏彩体育简介
机构设置
专业设置
现任领导
师资队伍
高端师资
专任教师
兼任教师
高端师资
专任教师
兼任教师
教工名录
科研创新
教学科研平台
创新团队
科研成果
人才培养
本科生
专业概况
教学名师
教改立项
教材建设
教学成果
研究生
硕士研究生
博士研究生
合作交流
实习基地
项目合作
学生工作
学工团队
通知公告
风华学子
学生活动
从军光荣
党群工作
党建园地
校友之家
校友名录
校 友 会
校友风采
安全生产
通知公告
实验室安全简报
学校规章制度
院级规章制度
安全教育
事故案例
工程认证
杏彩体育 >
专业认证 >
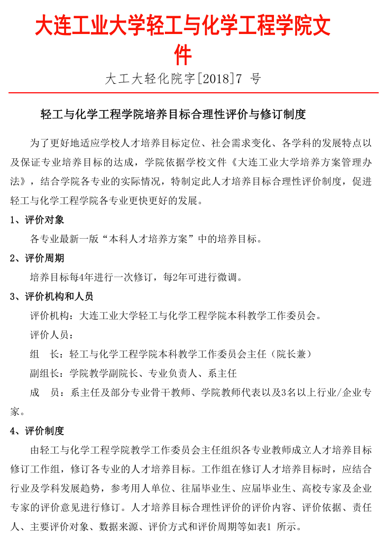
杏彩体育 培养目标合理性评价与修订制度(大工大轻化院字[2018]7号)
查看更多
杏彩体育 培养目标合理性评价与修订制度(大工大轻化院字[2018]7号)
2018-09-07
杏彩体育 培养目标合理性评价与修订制度(大工大轻化院字[2018]7号).pdf
来源:本站 添加时间:2018年09月07日